新聞
聚焦智能電網與充換電最新技術,業內大咖5月4日成都論劍!

電力工業是國民經濟發展的基礎和支柱產業。“十三五”期間,國家電網四川省電力公司規劃投資1079億元加強500千伏及以下輸配電網建設,并將投資269億元對供區內農村電網進行建設和改造。隨著我國新能源汽車的推廣和普及,市場對新能源汽車充換電網絡設施建設提出了更高的要求,也為從事新能源汽車制造與技術研發的企業提供了巨大的機遇。未來,充電站(樁)將成為連接新能源和電動汽車這兩個萬億級市場的結點。
為推動智能電網和電動汽車充換電網絡設施建設,促進電力工業轉型升級,在四川省經濟和信息化委員會和四川省能源局指導下,國網四川省電力公司、四川省電力行業協會、四川省電工技術學會和振威展覽股份聯合主辦的2018中國(四川)智能電網與充換電技術高峰論壇將于2018年5月4日在成都世紀城國際會議中心隆重舉行。同期將舉辦第十六屆四川國際電力產業博覽會和2018四川國際充電站(樁)技術設備展覽會。
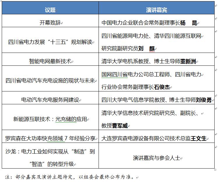
論壇上,清華大學電機系教授、博士生導師,北京市綠色能源與電力安全國際科技合作基地主任董新洲,清華大學信息技術研究院研究員、副院長、教授,清華華泰新能源互聯技術研發中心主任,北京智中能源互聯網研究院首席科學家曹軍威,四川大學電氣信息學院教授、博士生導師,智能電網四川省重點實驗室主任劉俊勇,四川省能源局電力處、清華四川能源互聯網研究院副研究員劉麒,四川省經濟和信息化委員會電力處調研員王衛,四川省電力行業協會常務副秘書長文曹,國網四川電動汽車服務有限公司總經理王華,四川省電工技術學會副理事長兼秘書長王健,成都市電力行業商會會長陳素清,成都市電力行業協會會長廖赤軍,成都市公共交通集團有限公司副總經理鄭之旭、大連羅賓森電源設備有限公司技術總監王文生等行業領軍人士將同臺深入交流,解讀政策規劃和行業發展趨勢,分享技術創新和產品研發成果。

組委會對出席論壇嘉賓進行了針對性邀請,屆時,包括國網四川省電力公司、四川省電力行業協會、四川省電機工程學會、四川省電工技術學會、四川省地方電力企業管理協會、成都市電力行業商會、成都市電力行業協會、成都市物流協會、四川省現代物流發展促進會、成都新能源汽車產業推廣應用促進會、宜賓市公交集團、綿陽市公交汽車服務有限公司、西南電力設計院、西南建筑設計院、四川水電集團、川投集團、四川能投、成都公交集團、中國電科院電力系統研究所、特來電、許繼、平高電氣、東方電子、星星充電、華泰電氣、智邦科技、中交信達謙和等200多位政府主管部門領導、行業專家學者與電力企業負責人將參會。
另外,5月5日上午,四川省電工技術學會將在5—6號館連接館二樓會議室舉辦建筑工程電氣設計質量分析及新產品新技術研討會。
(好展會網 更多電子電力專題 )
相關文章
- 中國最大智能電網展(CIGEE2016)助力全球能源互聯
- 聚焦智能電網與充換電最新技術,業內大咖5月4日成都論劍!
- 2016年第16屆中國國際電力電工設備暨智能電網展覽會E-Power _展商名錄_展會會刊
- Smart Gridtec 2012中國智能電網展將再續輝煌
- 智能電網-國家電力系統的“頂梁柱”
- 國家電網:未來五年,將推動電動汽車智能電網建設
- 2011中國國際智能電網建設及分布式能源展覽會暨高峰論壇_展商名錄_展會會刊
- 2011中國國際電力設備與智能電網展覽會
- 2012國際電力設備及智能電網展8月來襲京城
- 2014第四屆中國國際智能電網建設分布式能源及儲能技術設備展覽會暨高峰論壇_展商名錄_展會會刊